近日,深圳大學物理與光電工程學院王義平教授團隊在國際知名納米科技期刊《Nano Letters》(中科院一區,Nature Index期刊,影響因子10.8)上以期刊封面論文形式發表題為“An Optical Fiber-Based Nanomotion Sensor for Rapid Antibiotic and Antifungal Susceptibility Tests”的研究論文。該論文報道了一種新型基于光纖的超靈敏納米振動傳感器,通過在光纖端面利用飛秒激光雙光子聚合3D打印出的微懸臂梁,用于快速抗生素和抗菌藥物敏感性試驗,極大提升了測試速度,并實現了試驗裝置的小型化和簡單化。深圳大學廖常銳教授和瑞士洛桑理工學院周江濤博士為共同第一作者,深圳大學王義平教授、廖常銳教授和瑞士洛桑理工學院Sandor Kasas 教授和周江濤博士為共同通訊作者。

圖1.基于光纖的納米振動傳感器示意圖
近年來抗菌藥物的濫用使微生物中廣泛存在耐藥性,漸漸成為了全球性的公共衛生問題。限制其傳播的一個重要方法是通過抗菌藥物敏感性測試來診斷耐藥細菌,然而當前敏感性測試方法的主要問題是測試速度慢和并行化測試程度低。相比傳統的藥物敏感性測試需要數十小時甚至數周,我們的基于光纖的超靈敏納米振動傳感器的測試速度可以達到1-3小時識別耐藥微生物,這樣就可確定對抗特定生物體的最合適藥物。 相較于最新的基于原子力顯微鏡的超靈敏納米振動傳感器,我們的測試速度接近但是小型化程度高,未來集成化和并行化測試的潛力非常廣闊。
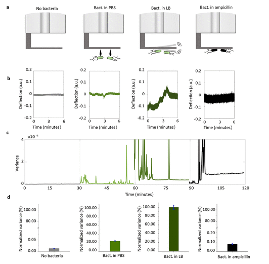
在這項工作中,我們提出的基于光纖的納米振動傳感器,其原理是光纖端面和懸臂梁組成的法布里-珀羅 (FP) 干涉儀在活體微生物懸臂梁振動時,改變了它們的光程差導致干涉動態變化。它的靈敏測試核心是通過雙光子聚合(2PP) 技術將柔性 3D 打印超靈敏懸臂梁。我們在垂直方向實施2PP打印以實現更薄的懸臂,最終厚度為1微米左右。此外,飛秒激光的相對較低功率和聚合過程中相對較快的掃描速度使得聚合結構的與其楊氏模量相關的固有剛度較低,從而增大了懸臂梁的彈簧常數和檢測靈敏度。懸臂梁的彈簧常數低至約0.3 N/m,與商用氮化硅AFM 懸臂處于同一數量級。作為概念驗證原型,我們證明了這種基于光纖的納米振動傳感器在大腸桿菌和白色念珠菌分別對抗生素和抗真菌藥物的實時敏感性測試中顯示出優異的性能,檢測出它們代謝活動引起的納米或亞納米懸臂振動。這種兼具快速響應和并行化優勢的納米振動傳感器策略可能會推動該技術成為下一代納米振動傳感器,用于大規模和快速的抗菌敏感性測試以及其他技術和生物醫學應用。

圖2. 基于光纖的納米振動傳感器的激光加工示意圖

圖3.利用光纖納米振動傳感器對氨芐青霉素敏感的大腸桿菌進行納米活動檢測
該研究得到國家優秀青年科學基金和廣東省國際科技合作項目的支持。
論文原文鏈接:https://pubs.acs.org/doi/10.1021/acs.nanolett.3c03781?ref=pdf
(來源 物理與光電工程學院)